
自2025年8月开始,多款低度化白酒新品集中上市,低度化再次成为整个白酒行业的热点。8月19日,26度“古井贡酒·年份原浆轻度古20”在沈阳正式发布,该产品容量为375ml,定价375元;8月26日五粮液推出 29 度“五粮液·一见倾心”,产品分为500毫升和100 毫升×3两种容量选择,定价分别为375元和300元;8月30日,舍得同样推出29度的低度白酒新品“舍得·自在”,净含量为500ml,指导价为329元。此外,泸州老窖已研发出28度国窖1573,16度、6度产品也正在测试中......
站在产业新周期,头部酒企纷纷降“度”谋变的背后,实则是中国酒业对当下消费者差异化饮酒需求的积极响应。不过,在当下的白酒消费认知里,低度酒仍然没能彻底摆脱“低度=低质”等标签的绑定,不少人甚至认为低度酒就是高度酒加水稀释而成。但其实,优质低度酒的酿造过程比高度酒更加复杂,并且经历了一个漫长的探索过程—— 降低酒度的同时还需保留白酒风味,精细工艺环节多且要求更为苛刻,需要企业具备较强的技术实力和老酒储备。
为让大家了解这场由品质与技术驱动的“低度化变革”,我们将回溯低度白酒诞生的历史,梳理近期低度新品背后的核心降度技术。
低度白酒的定义
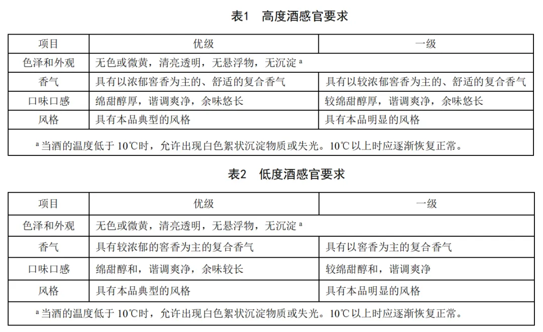
在了解白酒降度技术之前,我们需要先了解什么是低度白酒?目前,国家标准中并没有对低度白酒给出明确的定义和规定,但在香型产品标准《白酒质量要求》中,对“低度”有所划分:浓香型白酒以40度划分,并明确25%vol≤X≤40%vol为低度酒,40%vol<X≤68%vol为高度酒;酱香型白酒没有进行高度酒和低度酒分类,而是分别在35%vol≤X<45%vol和45%vol≤X≤58%vol按照度数的不同执行相应的感官要求;清香型白酒则直接取消了高度酒和低度酒的划分,并对产品酒度进行扩展,下限由原先的25%vol(低度酒)扩展到21%vol,上限由68%vol(高度酒)扩展到69%vol。不过,在消费者的认知中,相对于50%vol以上的高度白酒,45%vol甚至40%vol以下的白酒通常被视为低度酒。

GB/T 10781.1-2021《白酒质量要求 第1部分:浓香型白酒》高度酒与低度酒感官要求
低度白酒的历史脉络
低度白酒的起源与早期探索(1950-1970年代)
建国初期,我国白酒行业面临粮食消耗量大、出口适配性差等问题。当时白酒酒精度普遍超过60度,部分甚至高达70度以上,不仅耗费大量粮食,也与国际烈酒40度左右的主流度数不符,难以满足出口创汇需求。同时,随着国民健康意识的初步觉醒和国家粮食安全政策的倡导,降低白酒度数、开发低度产品成为行业发展的必然趋势。
在这一阶段的核心技术难题是解决降度后酒体浑浊和风味流失问题。1958年,茅台应外交部门要求,率先将出口产品酒精度降至52度~53度,经实践确定53度能实现酒精与水分子的紧密结合,成为酱香型白酒降度的重要参考。1964年的“汾酒试点”是主管部门推动的重要降度尝试,将68度~71度的汾酒原酒加浆后降度至65度左右,为后续低度化技术积累了经验。

图源/好酒地理局
1971年,河南张弓酒厂时任副厂长郭宗武带领团队展开低度化研究,发现降度后酒体浑浊的原因是棕榈酸乙酯、硬脂酸乙酯等高沸点物质因溶解度降低析出。他们创新性地与冰糕厂合作,将酒体降温至-15℃至-18℃,待絮状物大量形成后用脱脂棉过滤,成功实现酒体无色透明。1975年,38度张弓酒正式推向市场,通过中国科学院微生物研究所鉴定,成为我国第一款40度以下的白酒,并在1976年全国名优白酒会议上作为样本推广。

华罗庚先生使用“优选法”指导五粮液低度酒研发
同期,五粮液也开启低度酒研发。1972年,应湖北粮油食品进出口公司建议,五粮液为满足外商需求启动降度研究。1978年,在数学家华罗庚推广的“优选法”支持下,其研发团队采用“0.618黄金分割法则”筛选出38度、35度最佳度数及零下3摄氏度最佳冷冻过滤温度,最终确定38度产品,后经二次勾调改良为39度产品。江苏酒企也相继突破技术关卡,1977年39度高沟特曲、1979年39度双沟特液先后研发成功,其中39度双沟特液在第三届全国评酒会上获评“优质酒”,开创低度酒获国家奖项的先河。
低度白酒的初步发展与行业认可(1980年代)
20世纪80年代,更多名酒企业加入低度白酒研发行列,形成多元化产品矩阵。泸州老窖推出38度特曲,郎酒研发39度产品,洋河推出38度洋河大曲,茅台也推出33度和38度茅台酒,低度名酒阵营逐渐形成。
1987年,国家经委在贵阳召开的酿酒工作会议上明确提出“优质、低度、多品种、低消耗和高效益”的发展方针,推动高度酒向低度酒转变。全国食品工业“十五”规划进一步贯彻该方针,实施“四个转变”战略,将低度化作为重要方向。1989年,GB 10781.1-89《浓香型白酒》国家标准出台,并明确其适用酒精度范围为41度至59度,不适用于40度以下的低度浓香型白酒。同年,GB 11859.1-89《低度浓香型白酒》国家标准出台,规定了酒精度在40度以下的低度浓香型白酒的技术要求,这两份标准共同奠定了白酒行业对低度酒的规范基础。

1989年最后一届全国评酒会上,共有128款低度白酒产品参赛,评出的17种国家名酒中,有15种包含了降度及低度白酒,充分体现了行业对低度白酒品质的认可。这一时期,低度白酒生产技术进一步成熟,除浊方法不断丰富,冷冻过滤法、淀粉吸附法、活性炭吸附法等逐步应用,有效解决了降度浑浊问题,同时通过勾调技术优化,减少了风味流失。
低度白酒的市场起伏与区域培育(1990-2010年代)
继1988年国家放开名酒价格管制后,白酒价格大幅上涨,政府出台抑制政策,古井贡酒等企业推出55度和38度产品,以“降度降价”策略抢占市场,引发行业效仿。20世纪90年代,名酒持续加码低度产品,五粮液推出25度、29度产品,茅台38度飞天茅台上市,但市场反馈未达预期。
彼时消费者更偏好浓烈的高度酒,低度产品因风味与高度酒差距较大、毛利率较低等原因,缺乏经销商支持,不少获奖低度产品销量不佳,茅台、五粮液等企业的部分低度产品也陆续减产、停产。1998年亚洲金融危机重创白酒销售,行业聚焦高度酒谋生存,低度白酒发展陷入低谷。
但在全国市场起伏的同时,河北、山东、江苏等地区的低度白酒需求暗中发育。这些地区的社交场景与低度酒高度适配:山东、河北酒桌礼仪复杂,敬酒回酒流程繁琐,低度酒更适合长时间宴请;江苏淮扬菜系的宴席氛围则偏好入口绵柔的低度产品。
2010年后,名酒企业重新布局低度市场。38度国窖1573陆续在全国铺开,重点导入河北等有低度酒消费习惯的市场,避开与其他名酒高度产品的竞争。2017年白酒市场回暖后,泸州老窖加大38度国窖1573的渠道投入,该产品在河北市场快速增长,成为区域主导产品。
低度白酒的快速发展与行业热潮(2020年代至今)
随着80后、90后成为消费主力,酒饮需求发生根本性转变。年轻消费者普遍排斥高度酒的辛辣刺激感,更偏好微醺状态,低度白酒成为个人独酌、亲友小聚等场景的优选。五粮液调研显示,25岁至35岁受访者中仅19%喜欢白酒,年轻群体对低度、柔和产品的需求倒逼行业加速低度化转型。

在头部白酒企业纷纷加大低度白酒布局力度时,低度白酒也从“38度主流”向“29 度、28度超低度”延伸,50度以下的低度白酒已占据市场90%以上份额。如今的低度酒不再是高度酒降度版,而是通过专属技术体系打造的独立产品,技术研发更聚焦“低而不淡”的风味需求。
低度化背后的技术挑战
由此看来,低度酒并非当下的新鲜命题,它反而是白酒发展史上一个划时代的产品,至今已走过五十余年,当前已成为白酒产业演变的主流趋势之一。然而,白酒低度化进程中“降度不降质”始终是行业的痛点,面临着包括浑浊沉淀、典型风味弱化、货架期水解等问题的挑战。
1浑 浊 沉 淀
白酒的加浆降度实则是一场对水与酒融合比例的精准把控艺术。当酒精浓度在加浆过程中急剧下降时,白酒中的高级脂肪酸及其酯类,如棕榈酸乙酯、油酸乙酯和亚油酸乙酯等醇溶性物质,会因在低酒精度环境下溶解度骤然降低,纷纷从酒体中析出,形成乳白色絮状物,使酒出现浑浊和沉淀,当酒精度降低到40%vol以下特别是 35%vol时更为明显。

由于高级脂肪酸乙酯主要来源于酿造原料经微生物代谢产生,因此可从源头控制高级脂肪酸乙酯合成的前体衍生物,如选择脂肪含量低、蛋白质含量低的酿造原料。在技术层面,冷冻过滤法、活性炭吸附法、膜分离技术等除浊技术也被广泛应用。
冷冻过滤法:将酒液冷却至-10℃以下,使沉淀物析出,然后在低温下进行精细过滤。此法风味损失较小,能够保持酒体原有的风格,但冷冻设备投资较大,成本较高。
吸附法:使用活性炭、硅藻土、分子筛等吸附剂选择性吸附沉淀物,然后过滤,是较为常用的方式。此法需精确控制用量和时间,以免吸附过多香味物质。
膜过滤法:采用超滤膜或纳滤膜作为分离膜,这是一种特殊的、具有选择性透过功能的薄层物质,通过膜表面微孔的筛选,达到对一定分子量物质的分离。其对风味影响相对可控,在提高除杂率、保持品质、减低能耗和处理时间、工艺改进等方面表现出极佳的应用价值。
2典 型 风 味 弱 化
白酒的香气与口感,就好比是一场由酸、酯、醇、醛等众多风味物质共同演绎的独特交响乐,而乙醇正是这些呈香呈味物质栖身的舞台。一旦酒精度降低,就像舞台整体变窄——酒体中各类风味物质溶解度下降,且在后续过滤、吸附等除浊工序的处理后进一步流失,导致酒体的香气变得寡淡,口感上也易出现 “水感”,余味缩短,酸味突出。研究数据更证实,当酒精度降至40%vol以下时,风味物质损失率可达15%–20%。
“降度即降味”成为了白酒低度化之路上一道高耸的技术壁垒,风味技术攻关便成为了企业的战略重心。抛开现代技术的加持,多位酒企技术骨干对此均有一个最基本的共识:基酒的品质是决定低度酒风味的关键因素。
著名白酒专家,江南大学原副校长徐岩教授认为,高品质的基酒包含了两层含义,其一在于更加丰富的风味物质,能够确保降度之后风味依旧浓郁;其二在于更加干净的酒体,能够避免降度后产生杂味,确保口感的纯净。泸州老窖在总结自己的低度酒经验时,也强调了原酒品质的重要性,后期调味是作为弥补的一种手段,低度酒的核心始终在于原酒的品质。
3货 架 期 水 解
白酒在贮存过程中,存在着以下可逆的酯类合成与水解关系:
R'OH(醇)+R'COOH(酸) ⇌ RCOOR'(酯)+H2O
在该反应过程中,酸、乙醇、酯和水的含量是影响酯化和水解速率的重要因素。当酸和乙醇的含量较大时,主要进行酯化反应;而在水和酯的含量高的情况下,则以水解为主。当高度酒加浆降度时,其中醇与酸被稀释减少,水的占比变大,反应趋向于酯的水解方向进行,这便是低度白酒在货架期“酸增酯减”的主要原因。若要减缓低度白酒中己酸乙酯的水解速度,目前可采取的方式主要有:控制基酒中乳酸、乙酸和己酸含量;提高基酒质量;减少酒中的氧气进入;低温恒温保存等。
此外,根据《中国白酒169计划》对低度白酒的贮存研究结果表明,基酒先降度除浊贮存一年再用于低度白酒的生产, 并相应采取控制酸、酯含量, 充分发挥复杂香味物质的特性来展现低度白酒个性品质等有效合理的工艺技术措施可以得到质量上乘和品质稳定的低度白酒。

GB/T 10781.1-2021《白酒质量要求 第1部分:浓香型白酒》低度酒理化要求
在标准层面,为了解决白酒产品货架期抽检中客观存在的“酸增酯减”现象,新修订的GB/T 10781《白酒质量要求》系列标准也对此做出合理的调整,科学地提出了“酸酯总量”的概念,并对一年后的产品进行酸酯合并测定的区别要求。使得低度酒产品能够达到国标要求的同时,也利于其实现产品多样化的发展。
除此之外,低度酒生产对基酒储备和勾调技术也有极高要求,头部酒企凭借技术积累方能实现全国化稳定供应。 如今29度、28度等超低度新品的成功,正是建立在对这些痛点的精准破解之上。
低度新品的降度技术
泸州老窖——38度国窖1573
作为泸州老窖的低度王牌,38度国窖1573的核心技术是经典的吸附过滤法,经过专项科研团队数十年的试验精进,通过精准控制降度过程中的温度、速度与过滤工艺,最大限度地保留了原酒中的风味物质,辅以窖藏多年的优质基酒进行 “老酒勾调” ,进一步丰满过滤后酒体的骨架和复杂的时间风味,实现了“降度不降质”“低而不淡”的品质保障。

能打出这套组合拳,离不开泸州老窖持续不间断使用已达452年的1573国宝窖池群,其窖泥中富集的厌氧芽孢杆菌等微生物数量是新窖的3倍以上,能赋予基酒更丰富的酯类、醇类等呈香物质,为降度后“低而不淡”奠定基础。这也成为支撑其进一步研发出除28度国窖1573新品外,更低度数白酒产品的根基。
五粮液——29度“五粮液・一见倾心”
作为低度白酒研发的先行者,五粮液的技术积淀极具代表性。此次29度“五粮液・一见倾心”正是延续了1986年斩获国家级“银樽奖”29°自研酒体的核心工艺(运用华罗庚“优选法”“统筹法”创造的“降度不降味”工艺及多味调味酒技术),通过现代技术优化,在保留多粮浓香醇厚基底的同时,适配年轻群体对柔和、顺滑、轻盈、易饮的需求,实现 “低而不杂” 的饮用体验。

在风味物质的精准把控上,五粮液通过“分层蒸馏、量质摘酒”核心工艺,实现了酒体风味物质的有效富集。29度酒体中核心酯类物质的协调配比,使酒体在降度后仍保持浓郁的五粮复合香气。在香气物质保留方面,五粮液运用其首创的“缓冲、烘托、平衡”勾调技艺,在设计低度产品的调味方案时,更重视主体香与其他助香物质之间的平衡、烘托及协调关系,并根据不同酒精度的低度基础酒的组合量,设定调味酒用量的比例限值,让酒体充分保留了五粮液的固有韵味。这种 “经典工艺 + 口感适配” 的技术路径,成为了高端低度酒的品质保障。
舍得——29度“舍得自在”
舍得酒业在29度“舍得自在” 新品中,创新采用三大核心技术组合:基酒风味靶向遴选技术、降度固香风味重组技术及高端老酒风味回填技术,共同支撑起了其“低酒度、高风味”的产品特质。

在基酒筛选阶段,舍得依托相酒技术及风味化学原理,从老酒资源中精准遴选结构平衡、风味物质丰富的优质酒基。降度环节则采用负压膜过滤与温和降度技术,极大保留酒体原有风味。最后通过分子感官组学调配技术,及相酒技术甄选30年以上高端调味酒进行风味回填,补偿缺失风味。三大技术环环相扣,系统化突破降度技术壁垒,让29度酒体呈现出“柔、甜、陈,醇厚迷人”的老酒典型风格。
基酒风味靶向遴选:富含“亲醇”酯类物质的基酒赋予酒体浓郁窖香;含有“亲水”有机酸与多元醇等成分的基酒保证口感绵柔;蕴含“亲人”舒适度因子的基酒提升饮后体验。而且,这些基酒需经过多年陈酿,使酒分子与水分子紧密缔合,为后续降度保留风味奠定基础,从源头决定了酒体的风味品质。
降度固香风味重组:负压膜过滤在降低酒精度的同时,最大程度保留酯类、酸类等风味物质;温和降度技术创新在维持“乙醇 - 水 - 风味成分”三角平衡体系的前提下,进行梯度降度,避免因酒精度骤降导致风味断层,在降低酒度的同时完整保留原酒体风味骨架。
高端老酒风味回填:利用分子感官组学调配技术,精准识别降度后酒体的风味缺失点,再运用相酒技术,甄选30年以上的高端调味酒进行定向回填。这些历经数十年陈酿的调味酒,风味物质凝练稳定,能精准补偿缺失风味。
从20世纪50年代的初步探索到如今的低度新品热潮,低度白酒的发展历程是我国白酒行业顺应国家政策、适配市场需求、突破技术瓶颈的创新之路。低度白酒的每一步发展都离不开技术的革新,它不是高度酒的低配版,而是通过专属技术体系打造的独立产品,更是48年工艺迭代的成果。
这种从 "简单稀释" 到 "风味重构" 的质变,是白酒降度技术工艺与需求的高度匹配——既要传承老一辈酿酒人的技术智慧,也要适配当代消费者的饮用习惯。对白酒企业而言,未来的竞争将不单是酒精度数的比拼,更是对 “澄清度、风味、饮用体验” 的三重平衡。
来源:源坤鉴酒
最新资讯